
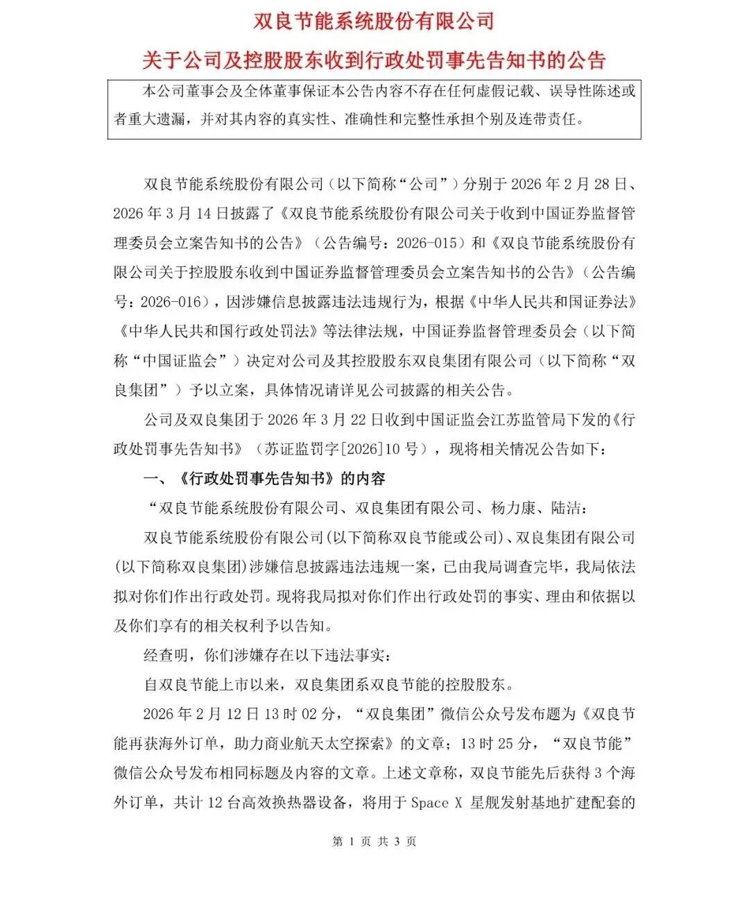
然后,我们就看到了3月23日的行政处罚事先告知书公告。
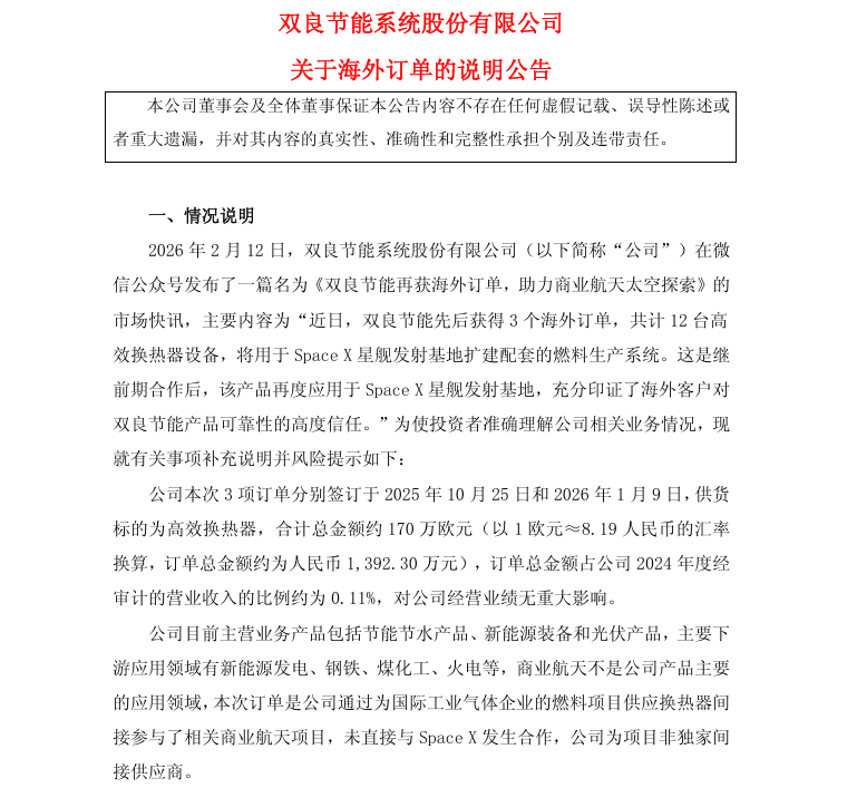
一则本意展示业务实力的文章,让双良节能及其控股股东付出代价。2026年2月12日,双良集团发布一篇题为《双良节能再获海外订单,助力商业航天太空探索》的文章,随后“双良节能”也发布了相同内容。文章称,双良节能先后获得3个海外订单,共计12台高效换热器设备,将用于Space X星舰发射基地扩建配套的燃料生产系统。文章还强调,“这是继前期合作后,该产品再度应用于Space X星舰发射基地,充分印证了海外客户对双良节能产品可靠性的高度信任”。




*本文不构成任何投资建议。]article_adlist-->
海量资讯、精准解读,尽在新浪财经APP 2025年全年风电政策汇总
均价8790元/kW,“天价”风机的背后
然而,市场的狂热在盘后被迅速降温。

两大千亿龙头成立海上风电新公司
官方通报丨两起风机倒塔事故
北极星风力发电网获悉,3月23日,A股上市新能源企业双良节能(维权)发布公告《双良节能系统股份有限公司关于公司及控股股东收到行政处罚事先告知书的公告》,称公司及控股股东双良集团收到中国证监会江苏监管局下发的《行政处罚事先告知书》,因信息披露存在误导性陈述,合计被罚款1300万元。
近期热点
第七期·工商业储能项目全流程管理高级研修班巅峰国际注册
新成立的风电整机商,斩获第一笔订单
登录新浪财经APP 搜索【信披】查看更多考评等级
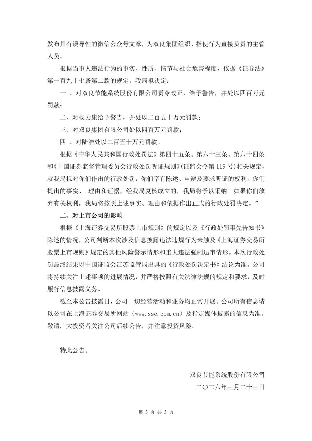
一、对双良节能系统股份有限公司责令改正,给予警告,并处以400万元罚款;二、对杨力康给予警告,并处以250万元罚款;三、对双良集团有限公司处以400万元罚款;四、对陆洁处以250万元罚款。
基于此,证监局对相关责任方开出合计1300万元的罚单:
4/22-24日
6家风电企业2025全年净利润大涨
光伏运维·运营管理高级研修班(第五期)
风电运维 “抢滩大战” 打响
特别声明:北极星转载其他网站内容,出于传递更多信息而非盈利之目的,同时并不代表赞成其观点或证实其描述,内容仅供参考。版权归原作者所有,若有侵权,请联系我们删除。凡来源注明北极星风力发电网的内容为北极星原创,转载需获授权。
公告原文
刘老师 18911617462
今年以来,监管层对上市公司“蹭热点”“炒概念”等行为的打击力度持续加大。多家上市公司在信息披露中构成误导性陈述,先后被证监会立案调查或行政处罚。
这家风电整机商开年连中三元
吉电股份更名
双良节能此次被罚,是A股市场针对上市公司发布误导性宣传信息进行立案处罚的典型案例之一。值得注意的是,同样在2026年2月,另一家光伏企业也因在投资者互动平台回复“曾与SpaceX有合作关系”而遭到监管警示,后澄清实际仅为多年前向特斯拉前身供应过组件。
老牌风电轴承企业,主动退市
风电之困:弃风比市场化更致命
利好风电!国务院最新发文

澄清公告迅速“打回原形”
彼时正值“商业航天”概念受金融市场高度关注之时,文章发布当日13时05分,双良节能股价快速拉升,13时26分,双良节能股价涨停。
2025年度中国风电整机中标榜单出炉
监管认定误导性陈述,合计被罚1300万元
双良节能2月13日随即发布《关于海外订单的说明公告》:3项订单金额合计约为1392.30万元人民币,占公司2024年度经审计营业收入的比例约0.11%;公司未直接与Space X发生合作,仅为项目非独家间接供应商。当日双良节能股价开盘跌停,上演了“过山车”行情。
据《公告》表述,证监局调查后认定:公司未准确、完整表述订单金额及占比较小、双良节能系SpaceX非独家间接供应商、相关业务为偶发性业务等重要情况,导致在“双良集团”和“双良节能”两个微信公众号发布的文章存在误导性,构成《中华人民共和国证券法》所述的误导性陈述违法行为。
公开资料显示巅峰国际注册,双良节能成立于1982年,2003年在上交所上市,传统主营业务为溴化锂制冷机、热泵等节能节水装备,2021年起拓展光伏赛道,形成多晶硅核心装备、单晶硅材料、电池组件等光伏产业链。公司《2025年度业绩预告》显示,公司预计亏损7.8亿元至10.6亿元,主要受光伏产业链价格承压及资产减值等因素影响。
本文链接: http://lanshiyan.com/dianfengguojizhuce/460.html